【香港经济导报网讯】1月29日,河南中原高速公路股份有限公司(证券简称:中原高速 600020 .SH)发布2025年业绩预告和2025年第四季度计提资产减值准备的公告。
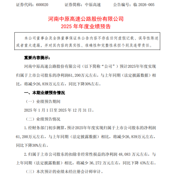
业绩预告称,经财务部门初步测算,预计2025年年度实现归属于上市公司股东的净利润6.12亿元左右,与上年同期(法定披露数据)相比,将减少2.68亿元左右,同比下降30%左右。
归属于上市公司股东的扣除非经常性损益的净利润4.80亿元左右,与上年同期(法定披露数据)相比,将减少3.62亿元左右,同比下降43%左右。
针对绩下滑的主要原因,业绩预告称,系受房地产行业整体下行影响,市场需求端尚未出现回暖迹象。全资子公司河南交投颐康投资发展有限公司结合各房地产项目所在区域及城市的市场实际情况,对存货等资产开展初步减值测试,拟对部分房地产项目计提相应资产减值准备,导致本报告期内归属于上市公司股东的净利润同比下降。
而减值公告称,拟计提各项减值准备计入资产减值损失科目,合计减少公司 2025 年年度合并报表利润总额 9.51亿元(合并利润总额未计算所得税影响)。计提资产涵盖应收账款、其他应收款、存货、固定资产及无形资产等。

其中子公司交投颐康针对房地产存货计提的跌价损失达91134.4万元,政府统缴通行费收入计提坏账3119.33 万元,2项合计约9.43亿元,占本次减值计提总额的99%以上。(完)