【香港经济导报网讯】2月4日,河南仕佳光子科技股份有限公司(证券简称:仕佳光子 688313.SH)发布关于获得专项政府补助的公告,披露其参与有源光芯片专项项目,近期收到该项目项下新增政府补助资金。

该公告披露,公司近期收到本次项目的政府补助尾款资金人民币1039.00万元,其中与收益相关的政府补助资金为人民币303.73万元,占公司最近一期会计年度经审计归属于上市公司股东的净利润的4.68%;与资产相关的政府补助资金为人民币735.27万元,占公司最近一期会计年度经审计总资产的0.41%。

该项目对应的政府补助首笔资金于2023年1月17日到账,补助金额为人民币1290.00万元,相关事项已于2023年1月19日在上海证券交易所网站与其他政府补助项目进行了合并披露,具体内容可查阅《关于获得政府补助的公告》(公告编号:2023-002)。

截至本公告披露日,公司基于本次项目已累计取得政府补助资金共计2329.00万元,其中与收益相关的政府补助资金为人民币680.83万元,占公司最近一期会计年度经审计归属于上市公司股东的净利润的10.49%;与资产相关的政府补助资金为人民币1648.17万元,占公司最近一期会计年度经审计总资产的0.92%。
已经到账的政府补助资金,对于仕佳光子来说,只是锦上添花,最值得关注的是,2025年的业绩预喜。
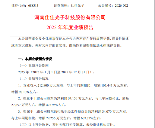
1月28日,仕佳光子发布2025年年度业绩预告,业绩预喜,营业收入几近翻倍,净利润增幅 425.95%左右,扣非后的净利润增幅预计达到600%以上。
业绩预告披露,2025年,预计营业收入21.29亿元左右,与上年同期相比,增额10.54亿元左右,增幅 98.13%左右;归属于上市公司股东的净利润 3.42亿元左右,与上年同期相比,增额2.77亿元左右,增幅 425.95%左右;归属于上市公司股东的扣除非经常性损益后的净利润3.41亿元左右,与上年同期相比,增额 2.93亿元左右,增长607.73%左右。
上年同期,营业收入10.7453亿元,归属于上市公司股东的净利润为6493 万元;归属于上市公司股东的扣除非经常性损益的净利润为4814 万元;每股收益:0.1436 元。
针对本期业绩的变化,仕佳光子称,营业收入增长系受人工智能发展驱动,数通市场快速增长,公司适应市场需求,产品竞争优势凸显,客户认可度提高。光芯片和器件、室内光缆、线缆高分子材料的产品订单较上年同期实现不同程度增长;归属于上市公司股东的净利润、扣除非经常性损益后的净利润增长,主要系营业收入同比增加,持续提高运营管控能力,加强降本增效工作,提高产品良率,产品竞争力增强,盈利能力提高;基于谨慎性原则,对相关资产进行减值测试后,拟对部分资产计提适当的减值准备,对公司本期业绩产生影响;公司出口以美元结算为主,报告期内美元兑人民币汇率波动,对本期业绩增长带来一定程度的负向影响。(完)