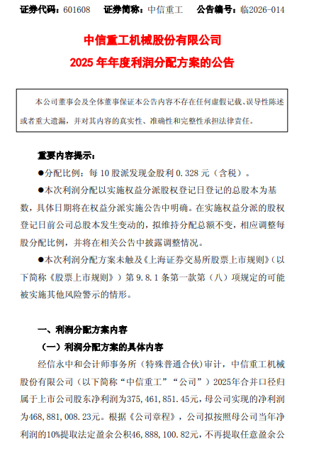
【香港经济导报网】中信重工机械股份有限公司(证券简称:中信重工 601608.SH)于3月14日披露2025年年度报告及利润分配方案。数据显示,公司拟向全体股东每10股派发现金股利0.328元(含税),合计派发约1.5亿元,占2025年归属于上市公司股东净利润的40.01%。这一分红金额和比例均创下近三年新高。

回溯近三年分红记录,中信重工保持着稳定且持续提升的现金回报水平。2023年,公司每10股派发现金股利0.285元(含税),合计派发约1.24亿元,占当年归母净利润的32.24%;2024年,每10股派发现金股利0.286元(含税),合计派发约1.31亿元,占当年归母净利润的34.97%。近三个会计年度累计现金分红约4.05亿元。2025年,分红金额提升至1.5亿元,占净利润比例首次突破40%。
从分红金额的绝对值看,2025年拟派现1.5亿元,较2023年的1.24亿元增长21%,较2024年的1.31亿元增长14.5%。这一增幅高于同期净利润的增长幅度,显示公司在保持盈利稳定的基础上,加大了对股东的回报力度。

支撑高比例分红的是公司稳健的经营业绩和充裕的现金流。年报显示,2025年中信重工实现营业收入81.07亿元,同比增长0.91%;利润总额4.03亿元,同比增长27.15%;归属于上市公司股东的净利润3.75亿元,同比增长0.24%。扣除非经常性损益后净利润为4.07亿元,同比增长2.36%,主营业务经营质效持续提升。
从现金流看,2025年公司经营活动产生的现金流量净额为8.50亿元,同比增长4.14%。近三年累计经营净现金流达28.66亿元,分别为2023年12.00亿元、2024年8.16亿元、2025年8.50亿元,连续三年保持经营性现金净流入大于净利润的水平。
这种“有利润的收入、有现金流的利润”为持续稳定的现金分红提供了基础保障。
公司财务结构持续优化,有息负债规模从2020年的54.72亿元降至2025年的19.93亿元,连续五年实现压降,降低了财务费用支出,增强了盈利能力。截至2025年末,公司资产负债率52.44%,处于行业合理水平。
作为公司核心主业,矿山及重型装备业务2025年实现营业收入50.39亿元,占公司总收入的62.15%。该业务板块继续保持行业领先地位,矿用磨机及矿井提升机市场占有率稳居行业前列。年报披露,公司成功签订了全球最大规格的半自磨机、球磨机订单,以及全球最大拖动功率的摩擦式提升机订单,这些重大装备将用于国外超大型矿山项目。“冶金回转窑”产品荣获国家制造业单项冠军,至此公司已拥有四项国家制造业单项冠军产品。
海外市场成为主业增长的重要引擎。报告期内,公司产品进入中东、中亚等区域市场,海外备件服务订货同比增长27%。依托西班牙生产基地的区位优势,公司成功签订摩洛哥MFH烘干线和绿色试验工厂EPC项目,柬埔寨5000TPD熟料水泥生产线项目也已开工建设。南美维保服务基地凭借属地化服务能力,获得16台磨机液压站批量供货合同。从海外市场整体布局看,公司已设立越南、马来西亚、欧洲等多个海外代表机构,产品和服务覆盖68个国家和地区。
成套化供货能力持续升级。旋回破碎机、半自磨机、溢流型球磨机等成套化装备在青藏高原实现批量交付;公司一次性中标16台盘式过滤机;签订土耳其9台磨机、印尼18台主机批量供货合同。

机器人及智能装备业务板块连续三年保持稳定收入规模。2023年该板块实现营业收入10.70亿元,占公司总收入的11.19%;2024年实现营业收入9.04亿元,占公司总收入的11.26%;2025年实现营业收入8.62亿元,占公司总收入的10.63%。三年累计收入超过28亿元,年均收入规模保持在9亿元以上,在国内特种机器人行业稳居第一梯队。
从产品结构看,2025年机器人业务呈现多点突破态势。多款特种机器人在国内非煤矿山投入使用,实现了从传统煤矿向非煤矿山领域的延伸;石化巡检机器人首次进入非洲和中东市场;消防机器人销往欧洲、中东及东南亚地区。公司还成功研制出高速皮带异物分拣机器人、特殊作业智能监护机器人、磁吸巡检机器人、四足巡检机器人等创新产品,其中部分产品已实现首台套应用或小批量推广。
在产品线拓展方面,公司已开发多种规格型号的磨机换衬板机械手,产品线覆盖0.5吨至6.5吨等多个型号,可满足不同客户的多样化需求。该产品国内及国际订单持续攀升,订单规模创历史新高,与公司主业形成协同效应。
在核心技术方面,公司自主研制的“中信微”操作系统和“中信智”控制器系列已实现突破,并在机器人产品、数控机床、矿用装备中完成适配应用,经过长期运行验证了其稳定性和可靠性。截至2025年底,公司拥有有效专利1151项,其中发明专利550项;拥有软件著作权340项;主持和参与制订国家标准129项、行业标准181项。
新能源装备业务去年实现营业收入9.58亿元,占总收入的11.82%。公司批量交付了青洲五七海上风电项目导管架,首次将高韧性抗疲劳海工钢应用于海上风电导管架制造;签订了全球单机容量最大的深远海张力腿浮式风电平台桩基工程合同;中标瓜州绿色甲醇一体化示范项目。在储能领域,公司签订多笔独立储能项目,进入电网侧独立储能新市场。垂直轴风机产品已开发出10kW、20kW、30kW等多款型号。
特种材料业务去年实现营业收入12.48亿元,占总收入的15.40%。专用高强钢铸锻件继续用于神舟系列飞船,2025年已是第22次护航;百万千瓦级核电半转速护环锻件完成国产化验收,打破国外技术垄断;世界最大规格储能飞轮转子芯轴和等静压机超高压筒体实现交付。耐磨材料业务方面,高端耐磨衬板订单再创新高。
在研发投入方面,公司连续多年保持高强度。2025年研发投入合计5.53亿元,占营业收入比例6.82%,其中费用化研发投入3.92亿元,资本化研发投入1.61亿元。研发人员数量1633人,占公司总人数的22.54%。智能矿山重型装备全国重点实验室一期实验平台建成投用,拥有大型矿物磨机研发实验平台、破碎筛选实验平台等5大实验平台,硬件能力达到行业领先水平。
2025年是“十四五”规划的收官之年。中信重工提出,公司将在“十五五”期间继续坚持“核心制造+综合服务”的发展模式,巩固提升传统产业竞争优势,同时培育发展战略性新兴产业。在矿山装备主业方面,公司将聚焦夯实装备极大极重的主导地位,开展现有产品技术能力提质强链,培育更多单项冠军产品。在机器人业务方面,公司将聚焦机器人核心算法、微内核操作系统、智能控制器等关键零部件技术突破,推动在安全应急、矿山、工业服务等领域的场景赋能与规模化应用。
中信重工表示,已制定2026年经营计划,将围绕“新能力筑基、新优势强体、新特色铸魂、新阶段跨越”的纲领,重点拓展机器人产业,打造轮式、履带式、重载机械臂、人形、四足、低空飞行装备等6类模块化标准化的机器人通用技术平台。同时,公司将继续强化海外市场开拓,完善海外机构布局,推动海外业务持续增长。(完)
电话:(0371)58553678 67326666
传真:(0371)58553678 67326666
手机:13101710000
邮箱:465339995@qq.com
地址:河南省郑州市金水区城北路9号
总社地址:香港九龙观塘观塘道332号6楼
总社电话:(852)25738217
传真:(852)28345645
电邮:head@eiahk.com
总社编辑部电话:(852)25738217
传真:(852)28388304
电邮:edit@jdonline.com.hk / xgjjdb@vip.163.com
Copyright © 2024 香港经济导报河南频道-河南 版权所有 All Rrghts Reserved ICP备:豫ICP备20018441号-1