【香港经济导报网讯】新能源业务快速放量,正成为洛阳科创新材料股份有限公司(证券简称:科创新材 920580.BJ)业绩增长的核心驱动力。3月20日,科创新材2025年年度报告披露,全年实现营业收入1.39亿元,同比增长21.13%;归属于上市公司股东的净利润达1769.63万元,同比增长86.23%。

这一业绩增速较上一年度显著提升,公司2024年净利润曾同比下降37.80%。业绩反转的关键,在于新能源电池材料用碳化硅复合材料业务的爆发式增长。
报告期内,公司碳化硅复合材料实现营业收入3830.77万元,同比增长240.02%,占主营业务收入比重由上年的不足3%提升至27.68%。
科创新材表示,该产品产能逐步释放,市场开拓取得成效,销量大幅增加,成为拉动业绩增长的主要动力。该产品毛利率较上年同期提升14.99个百分点,盈利能力显著增强。
在传统业务方面,功能耐火材料收入9221.89万元,同比微降0.18%,但毛利率较上年同期提升3.22个百分点,显示出公司核心产品在钢铁行业低迷背景下仍保持较强竞争力。公司同时主动调整产品结构,压缩定型耐火材料销售规模,该产品收入同比下降60.81%。
从区域市场看,西北地区收入同比增长171.16%,西南地区收入同比增长432.87%,新市场拓展成效显著,为新能源业务布局提供了有力支撑。
盈利能力提升的同时,公司成本控制亦见成效。报告期内,公司综合毛利率为34.02%,较上年同期的30.77%提升3.25个百分点。财务费用由上年同期的净支出13.75万元转为净收入52.92万元,主要系新增借款利率较低所致。经营活动产生的现金流量净额为725.45万元,较上年同期的净流出659.35万元实现由负转正。

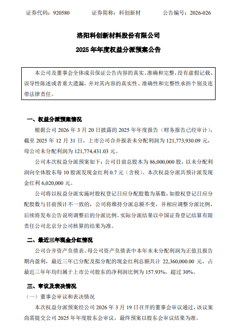
在年报披露同日,科创新材发布2025年年度权益分派预案,拟以总股本8600万股为基数,向全体股东每10股派发现金红利0.7元(含税),合计派发现金红利602万元。至此,公司最近三年已分配及拟分配的现金红利总额达到2236万元,占最近三年年均归属于上市公司股东净利润的157.93%。
截至2025年末,公司合并报表未分配利润为1.22亿元,母公司未分配利润为1.22亿元。公司总资产达3.88亿元,较年初增长7.14%;归属于上市公司股东的净资产为3.42亿元,较年初增长3.54%。
据悉,这家位于河南省洛阳市新安县经济技术开发区洛新园区的耐火材料企业,前身是成立于2002年9月的洛阳市科创耐火材料有限公司,2015年完成股份制改造,2022年5月在北京证券交易所上市。公司主营业务原以钢铁、有色等行业用耐火材料为主,近年来正加速向新能源领域拓展。
科创新材在年报中表示,2026年是公司实现战略转型、深化新业务布局的关键之年,公司将大力推进募投项目“年产6000吨新能源电池材料用碳化硅复合材料生产线”的投产与市场拓展,积极开拓新能源电池材料市场,争取早日实现募投项目的预期效益。(完)