【香港经济导报网讯】3月21日,瑞丰新材料股份有限公司(证券简称:瑞丰新材 300910.SZ)2025年年度报告披露,该公司全年营业收入首次突破35亿元,并推出每10股派发现金红利15元、转增3股的利润分配方案。

根据公告,瑞丰新材2025年实现营业收入35.08亿元,较上年同期增加3.51亿元,增幅11.11%;归属于上市公司股东的净利润7.36亿元,同比增长1.92%。经营活动产生的现金流量净额为7.47亿元,同比大幅增长71.40%。
截至2025年末,公司总资产达50.96亿元,归属于上市公司股东的净资产为38.21亿元,资产负债率24.47%。
2025年,公司核心产品润滑油添加剂销量18.03万吨,实现收入34.02亿元,占营业收入比重96.96%。其中,外销收入24.27亿元,占比69.19%;内销收入10.81亿元,占比30.81%。
报告期内,公司研发投入1.61亿元,占营业收入4.58%。截至报告期末,公司研发人员206人,占员工总数13.82%。作为发动机润滑油中国标准开发创新联盟创始单位,瑞丰新材全程参与了中国首个自主D1柴油机油标准的开发与验证工作,报告期内完成适配该标准的产品研发与台架验证。
在海外布局方面,瑞丰新材在新加坡、迪拜、比利时设立海外仓储基地,并推进沙特合资生产基地建设。该项目计划总投资约2.46亿美元,一期投资约1.27亿美元,合资公司已于报告期末完成设立。

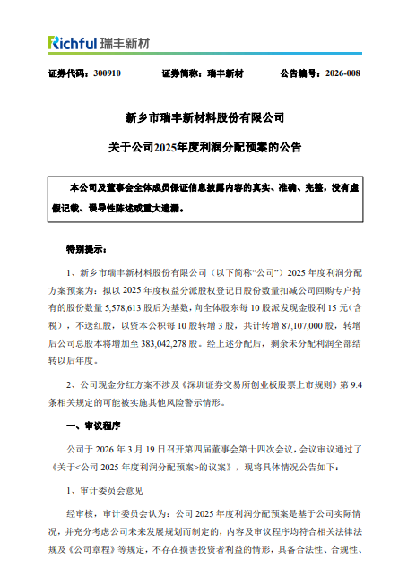
同日,利润分配预案披露,经中汇会计师事务所审计,2025年度母公司实现净利润6.73亿元,提取法定盈余公积金207.27万元后,年末可供股东分配利润为16.99亿元。公司拟以权益分派股权登记日股份数量扣减回购专户持有的557.86万股后为基数,向全体股东每10股派发现金红利15元(含税),并以资本公积每10股转增3股。以2025年末总股本2.96亿股测算,预计派发现金股利4.36亿元,占当年归属于上市公司股东净利润的59.14%。转增完成后,公司总股本将增至3.83亿股。
据悉,瑞丰新材前身为新乡市瑞丰化工有限责任公司,1996年成立于新乡县大召营镇。2015年整体变更为股份有限公司,2020年11月在深圳证券交易所创业板上市。公司专注于润滑油添加剂的研发与生产,产品应用于汽车发动机、工业润滑油、船舶发动机等多个领域。
据统计,2023年至2025年,公司累计现金分红11.56亿元。
瑞丰新材表示,上述利润分配预案尚需提交公司2025年年度股东会审议。(完)