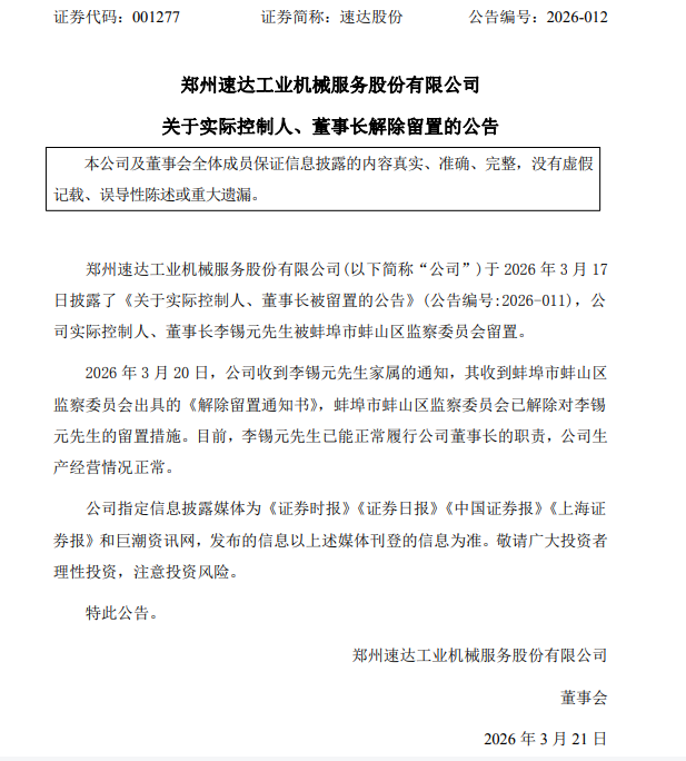
【香港经济导报网讯】3月20日晚间,郑州速达工业机械服务股份有限公司(证券简称:速达股份 001277.SZ)发布公告披露,公司当日收到李锡元家属通知,其收到蚌埠市蚌山区监察委员会出具的《解除留置通知书》,李锡元留置措施已被解除。目前,李锡元已能正常履行公司董事长职责,公司生产经营情况正常。

早在3月16日晚间,速达股份公告称李锡元被异地监察委员会留置,其家属于3月13日收到由蚌埠市蚌山区监察委员会签发的《立案通知书》和《留置通知书》。该案由安徽蚌埠的监察机关异地管辖,速达股份总部位于河南郑州。
从公告留置到解除留置,前后间隔四天,这场留置风波已迅速平息,但速达股份面临的挑战并未消解。就在李锡元被留置前两周的3月2日,速达股份及李锡元等收到河南证监局警示函,原因为公司在闲置募集资金管理上存在疏漏:在股东会授权到期后,公司在未经董事会审议的情况下,违规继续使用闲置募集资金购买理财产品,且未履行信息披露义务。

这家于2009年成立,位于河南省郑州市的企业,是一家专注于机械设备全生命周期管理的专业化服务公司,主要为煤炭生产企业提供液压支架维修与再制造、备品配件供应管理、二手设备租售等后市场服务。李锡元是公司创始人之一,1973年出生,1996年从广州机械科学研究院起步,2009年与郑州煤矿机械集团股份有限公司(后更名为中创智领(郑州)工业技术集团股份有限公司,证券简称:中创智领 601717.SH)等共同出资设立速达股份前身。2024年9月3日,速达股份在深交所主板上市。
上市后,公司业绩表现持续承压。2024年,公司实现营业收入11.67亿元,同比下滑6.89%;归属于上市公司股东的净利润1.4亿元,同比下滑13.56%。2025年前三季度,公司实现营业收入7.24亿元,同比减少14.52%;归母净利润7533.9万元,同比降幅达32.89%。公司在财报中解释称,主要系下游煤炭行业出现周期性波动,对后市场服务的需求有所减少,毛利率较高的备品配件供应管理业务收入出现54%的下滑。
李锡元被留置后,速达股份当时即针对此事回应称,公司拥有完善的治理结构及内部控制机制,公司生产经营情况正常,相关事项不会对公司日常经营活动产生重大影响。但是,李锡元被留置的公告披露次日,速达股份股价仍然大跌8.41%,截至今日收盘公司股价5连阴。
截至3月23日收盘,当日下跌5.16%,速达股份报 33.80 元,总市值25.69亿元。(完)