【香港经济导报网讯】3月20日,新天地药业股份有限公司(证券简称:新天地 301277.SZ)2025年年度报告披露,公司实现营业收入6.72亿元,同比下滑7.44%;归属于上市公司股东的净利润1.21亿元,较上年同期的1.73亿元下滑30.17%。这是该公司自2022年登陆创业板以来,首次出现年度净利润两位数下滑,其产品结构单一的风险正从潜在隐忧变为现实压力。

这家成立于2005年的医药企业,总部位于河南长葛市,前身为河南新天地药业有限公司,2009年完成股份制改造,2022年11月在深圳证券交易所上市。公司主要从事医药中间体、原料药及制剂的研发、生产和销售,其核心产品左旋对羟基苯甘氨酸系列产品主要用于合成阿莫西林等抗生素原料药,公司目前为全球主要左旋对羟基苯甘氨酸生产企业之一。
2025年报数据显示,左旋对羟基苯甘氨酸系列产品对主营业务收入贡献比例超过80%,该产品营收同比下滑10.72%,是拖累整体业绩的主要因素。公司在年报中解释,下滑系结合市场供需变化采取相应销售策略所致。与此同时,另一主要产品对甲苯磺酸营收同比增长5.16%,但由于占比有限,未能对冲核心产品下滑带来的影响。

从分季度表现看,公司2025年经营压力集中体现在年中。第一季度实现营业收入2.20亿元、净利润5657万元;第二季度营收1.39亿元、净利润2146万元,环比分别下降36.8%和62.1%;第三季度营收1.22亿元、净利润1387万元,延续下滑态势;第四季度营收1.91亿元、净利润2935万元,环比有所回升,但全年净利润仍较上年同期减少近三成。
面对产品结构单一带来的经营压力,该公司正试图通过原料药和制剂业务寻求突破。年报显示,公司原料药产品处于市场拓展期,已关联客户包括白云山、仁和药业、国药集团等90余家,其中盐酸利多卡因、盐酸萘甲唑啉已成为下游制剂厂商主流供应商。国际注册方面,磺达肝癸钠完成美国DMF备案,盐酸莫西沙星完成美国DMF备案及欧洲CEP注册提交。
研发投入方面,2025年公司研发费用4618万元,占营业收入比重6.87%,较上年同期下降0.77个百分点。研发人员数量从2024年的236人减少至151人,降幅36.02%。公司解释称,在报告期内对研发体系进行战略调整,完成研发中心整合,主动调整研发资源配置,集中资源聚焦战略研发方向。
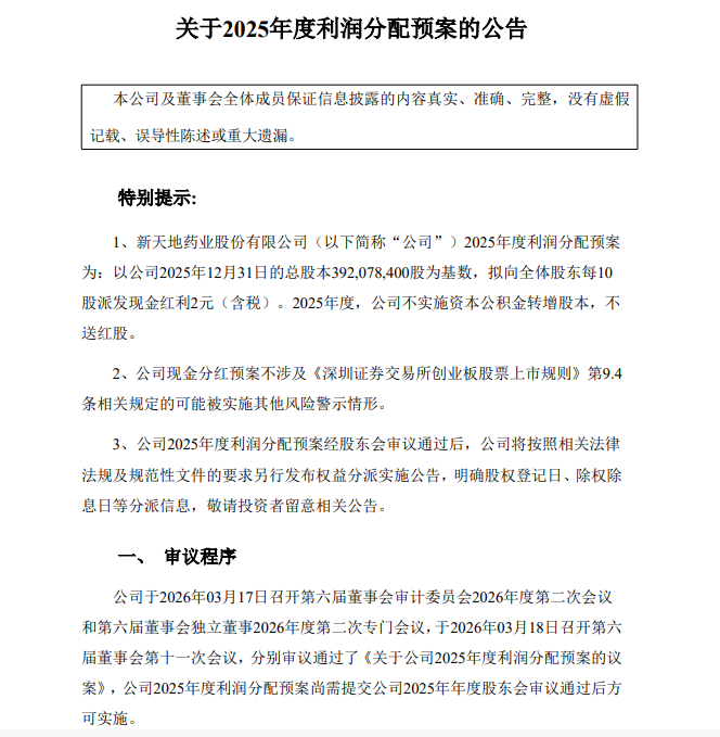
随着净利润的下滑,分红力度也同步调降。3月20日,新天地利润分配预案披露,公司拟以3.92亿股为基数,向全体股东每10股派发现金红利2元(含税),合计派发现金7842万元,占母公司净利润的61.42%。而2023年度、2024年度分红方案均为每10股派发现金红利4元,2022年度为每10股派5元。公司近三个会计年度累计现金分红2.70亿元,占同期年均净利润的178.7%,高于监管规定比例。
新天地表示,若未来左旋对羟基苯甘氨酸系列产品的需求量大幅下降,或市场价格出现大幅下滑,且公司其他产品无法形成新的业绩支撑,将对公司未来盈利能力产生不利影响。因此,公司将致力于打造“中间体+原料药+制剂”一体化产业链结构,积极开发新产品应对主要产品集中风险。(完)